Product Summary
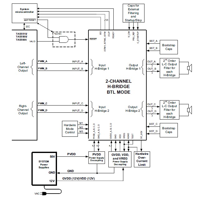
The TAS5631DKDR is a high-performance PWM input class-D amplifier with integrated closed-loop feedback technology (known as PurePath HD technology) with the ability to drive up to 300W stereo into 4-Ω to 8-Ω speakers from a single 50-V supply. The applications of the TAS5631DKDR include: Mini Combo System, AV Receivers, DVD Receivers, Active Speakers.
Parametrics
TAS5631DKDR absolute maximum ratings: (1)VDD to AGND: –0.3 to 13.2 V; (2)GVDD to AGND: –0.3 to 13.2 V; (3)PVDD_X to GND_X: –0.3 to 69 V; (4)OUT_X to GND_X: –0.3 to 69 V; (5)BST_X to GND_X: –0.3 to 82.2 V; (6)BST_X to GVDD_X: –0.3 to 69 V; (7)VREG to AGND: –0.3 to 4.2 V; (8)GND_X to GND: –0.3 to 0.3 V; (9)GND_X to AGND: –0.3 to 0.3 V; (10)GND to AGND: –0.3 to 0.3 V; (11)RESET, SD, OTW1, OTW2, CLIP, READY to AGND: –0.3 to 7 V; (12)Maximum continuous sink current (SD, OTW1, OTW2, CLIP, READY): 9 mA; (13)Maximum operating junction temperature range, TJ: 0 to 150 ℃; (14)Storage temperature, Tstg: –40 to 150 ℃.
Features
TAS5631DKDR features: (1)Total Output Power at 10% THD+N: 600 W in Mono PBTL Configuration, 300 W per Channel in Stereo BTL Configuration, 145 W per Channel in Quad Single-Ended configuration; (2)High-Efficiency Power Stage (>88%) With 60-mΩ Output MOSFETs; (3)Two Thermally Enhanced Package Options: PHD (64-Pin QFP), DKD (44-Pin PSOP3); (4)Self-Protection Design (Including Undervoltage, Overtemperature, Clipping, and Short-Circuit Protection) With Error Reporting; (5)EMI Compliant When Used With Recommended System Design.
Diagrams

| Image | Part No | Mfg | Description | ![]() |
Pricing (USD) |
Quantity | ||||||||||||
|---|---|---|---|---|---|---|---|---|---|---|---|---|---|---|---|---|---|---|
![]() |
![]() TAS5631DKDR |
![]() Texas Instruments |
![]() Audio Amplifiers PWM input 300W Stereo class D amp |
![]() Data Sheet |
![]()
|
|
||||||||||||
| Image | Part No | Mfg | Description | ![]() |
Pricing (USD) |
Quantity | ||||||||||||
![]() |
![]() TAS5000 |
![]() Other |
![]() |
![]() Data Sheet |
![]() Negotiable |
|
||||||||||||
![]() |
![]() TAS5000PFB |
![]() Texas Instruments |
![]() Audio DSPs Dig Aud PWM Proc |
![]() Data Sheet |
![]()
|
|
||||||||||||
![]() |
![]() TAS5000PFBG4 |
![]() Texas Instruments |
![]() Audio DSPs Dig Aud PWM Proc |
![]() Data Sheet |
![]()
|
|
||||||||||||
![]() |
![]() TAS5001 |
![]() Other |
![]() |
![]() Data Sheet |
![]() Negotiable |
|
||||||||||||
![]() |
![]() TAS5001-5122C2EVM |
![]() Texas Instruments |
![]() Audio IC Development Tools TAS5001-5122C2 Eval Mod |
![]() Data Sheet |
![]() Negotiable |
|
||||||||||||
![]() |
![]() TAS5001IPFB |
![]() Texas Instruments |
![]() Audio DSPs Digital Audio PWM Processor |
![]() Data Sheet |
![]() Negotiable |
|
||||||||||||
(China (Mainland))










