Product Summary
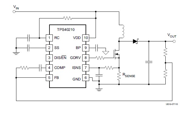
The TPS40210EVM is a wide-input voltage (4.5 V to 52 V), non-synchronous boost controller. It is suitable for topologies which requires a grounded source N-channel FET including boost, flyback, SEPIC and various LED Driver applications. The TPS40210EVM features include programmable soft start, overcurrent protection with automatic retry and programmable oscillator frequency. Current mode control provides improved transient response and simplified loop compensation. The applications of the TPS40210EVM include LED Lighting, Industrial Control Systems, Battery Powered Systems.
Parametrics
TPS40210EVM absolute maximum ratings: (1)Input voltage range: VDD: –0.3 to 52 V, RC, SS, FB, DIS/EN: –0.3 to 10 V, ISNS: –0.3 to 8 V; (2)Output voltage range, COMP, BP, GDRV: –0.3 to 9 V; (3)TJ Operating junction temperature range: –40 to 150 ℃; (4)Tstg Storage temperature –55 to 150 ℃.
Features
TPS40210EVM features: (1)For Boost, Flyback, SEPIC, LED Drive Apps; (2)Wide Input Operating Voltage: 4.5 V to 52 V; (3)Adjustable Oscillator Frequency; (4)Fixed Frequency Current Mode Control; (5)Internal Slope Compensation; (6)Integrated Low-Side Driver; (7)Programmable Closed Loop Soft Start; (8)Overcurrent Protection; (9)External Synchronization Capable; (10)Reference 700-mV; (11)Low Current Disable Function.
Diagrams

| Image | Part No | Mfg | Description | ![]() |
Pricing (USD) |
Quantity | ||||||||||||
|---|---|---|---|---|---|---|---|---|---|---|---|---|---|---|---|---|---|---|
![]() |
![]() TPS40210EVM |
![]() Texas Instruments |
![]() Power Management IC Development Tools TPS40210 Eval Module |
![]() Data Sheet |
![]()
|
|
||||||||||||
| Image | Part No | Mfg | Description | ![]() |
Pricing (USD) |
Quantity | ||||||||||||
![]() |
![]() TPS40000 |
![]() Other |
![]() |
![]() Data Sheet |
![]() Negotiable |
|
||||||||||||
![]() |
![]() TPS40000DGQ |
![]() Texas Instruments |
![]() Voltage Mode PWM Controllers Low Input 2.25V-5.5V 300 kHz Frequency |
![]() Data Sheet |
![]()
|
|
||||||||||||
![]() |
![]() TPS40000DGQG4 |
![]() Texas Instruments |
![]() Voltage Mode PWM Controllers Low Input 2.25V-5.5V 300 kHz Frequency |
![]() Data Sheet |
![]()
|
|
||||||||||||
![]() |
![]() TPS40000DGQR |
![]() Texas Instruments |
![]() Voltage Mode PWM Controllers Lo Input 300kHz Freq Synch Buck Cntrlr |
![]() Data Sheet |
![]()
|
|
||||||||||||
![]() |
![]() TPS40000DGQRG4 |
![]() Texas Instruments |
![]() Voltage Mode PWM Controllers Lo Input 300kHz Freq Synch Buck Cntrlr |
![]() Data Sheet |
![]()
|
|
||||||||||||
![]() |
![]() TPS40001 |
![]() Other |
![]() |
![]() Data Sheet |
![]() Negotiable |
|
||||||||||||
(China (Mainland))










