Product Summary
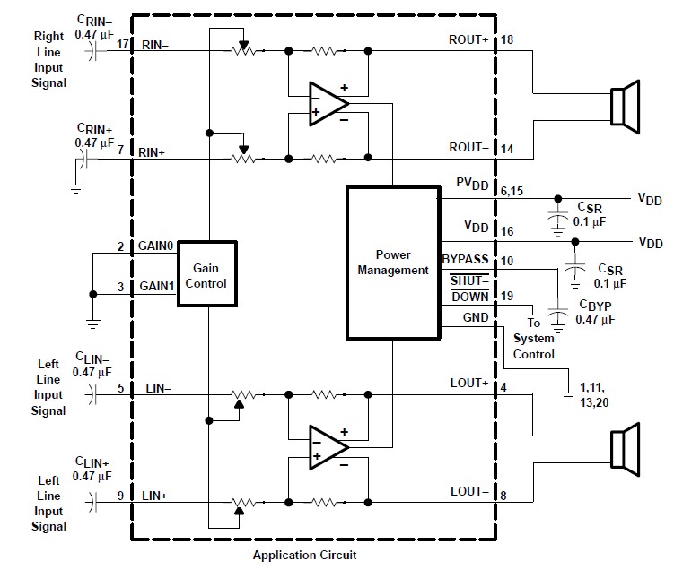
The TPA6017A2PWP is a stereo audio power amplifier in a 20-pin TSSOP thermally enhanced package capable of delivering 2 W of continuous RMS power per channel into 3-Ω loads. Internal gain control of the TPA6017A2PWP minimizes the number of external components needed, simplifying the design, and freeing up board space for other features. The applications of the TPA6017A2PWP include: Notebook Computers, PDAs, and Other Portable Audio Devices.
Parametrics
TPA6017A2PWP absolute maximum ratings: (1)Supply voltage, VDD: 6 V; (2)Input voltage, VI: –0.3 V to VDD +0.3 V; (3)Continuous total power dissipation: internally limited; (4)Operating free-air temperature range, TA: –40℃ to 85℃; (5)Operating junction temperature range, TJ: –40℃ to 150℃; (6)Storage temperature range, Tstg: –65℃ to 150℃; (7)Lead temperature 1,6 mm (1/16 inch) from case for 10 seconds: 260℃.
Features
TPA6017A2PWP features: (1)Internal Gain Control, Which Eliminates External Gain-Setting Resistors; (2)2-W/Ch Output Power Into 3-Ω Load From 5-V Supply; (3)Fully Differential Input; (4)Low Supply Current: 6-mA Typical; (5)Depop Circuitry.
Diagrams

| Image | Part No | Mfg | Description | ![]() |
Pricing (USD) |
Quantity | ||||||||||||
|---|---|---|---|---|---|---|---|---|---|---|---|---|---|---|---|---|---|---|
![]() |
![]() TPA6017A2PWP |
![]() Texas Instruments |
![]() Audio Amplifiers Stereo Cost Eff Class-AB |
![]() Data Sheet |
![]()
|
|
||||||||||||
![]() |
![]() TPA6017A2PWPG4 |
![]() Texas Instruments |
![]() Audio Amplifiers Stereo Cost Eff Class-AB |
![]() Data Sheet |
![]()
|
|
||||||||||||
![]() |
![]() TPA6017A2PWPR |
![]() Texas Instruments |
![]() Audio Amplifiers Stereo Cost Eff Class-AB |
![]() Data Sheet |
![]()
|
|
||||||||||||
![]() |
![]() TPA6017A2PWPRG4 |
![]() Texas Instruments |
![]() Audio Amplifiers Stereo Cost Eff Class-AB |
![]() Data Sheet |
![]()
|
|
||||||||||||
(China (Mainland))









