Product Summary
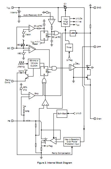
The NCP1027P100G is a High-Voltage Switcher for Medium Power Offline SMPS Featuring Low Standby Power. The NCP1027P100G offers a new solution targeting output power levels from a few watts up to 15 W in a universal mains flyback application. Our proprietary high-voltage technology lets us include a power MOSFET together with a startup current source, all directly connected to the bulk capacitor. To prevent lethal runaway in low input voltage conditions, an adjustable brown-out circuitry blocks the activity until sufficient input level is reached. Typical Applications of the NCP1027P100G include Medium Power AC-DC Adapters for Chargers and Auxiliary/Standby Power Supplies for ATX and TVS Power Supplies.
Parametrics
NCP1027P100G absolute maximum ratings: (1)Power Supply Voltage on all Pins, Except Pin 5 (Drain), VCC: -0.3 to 10 V; (2)Drain Voltage, BVdss: -0.3 to 700 V; (3)Maximum Current into Pin 1 when Activating the 8.7 V Active Clamp, I_VCC: 15 mA; (4)Thermal Resistance, Junction-to-Air, RθJA: 100℃/W; (5)Maximum Junction Temperature, TJMAX: 150℃; (6)Storage Temperature Range: -60 to +150℃; (7)ESD Capability, Human Body Model (HBM) (All Pins Except HV): 2.0 kV; (8)ESD Capability, Machine Model (MM): 200 V.
Features
NCP1027P100G features: (1)Built-in 700 V MOSFET with Typical RDS(on) of 5.8Ω, TJ = 25℃; (2)Current-Mode Fixed Frequency Operation: 65 kHz and 100 kHz; (3)Fixed Peak Current of 800 mA; (4)Skip-Cycle Operation at Low Peak Currents; (5)Internal Current Source for Clean and Lossless Startup Sequence; (6)Auto-Recovery Output Short Circuit Protection with Timer-Based Detection; (7)Auto-Recovery Overvoltage Protection with Auxiliary Winding Operation; (8)Programmable Brown-Out Input for Low Input Voltage Detection; (9)Programmable Over Power Protection; (10)Input to Permanently Latchoff the Part; (11)Internal Frequency Jittering for Improved EMI Signature; (12)Extended Duty Cycle Operation to 80% Typical; (13)No-Load Input Standby Power of 85 mW @ 265 Vac; (14)500 mW Loaded, Input Power of 715 mW @ 230 Vac; (15)These are Pb-Free Devices.
Diagrams

| Image | Part No | Mfg | Description | ![]() |
Pricing (USD) |
Quantity | ||||||||||||
|---|---|---|---|---|---|---|---|---|---|---|---|---|---|---|---|---|---|---|
![]() |
![]() NCP1027P100G |
![]() ON Semiconductor |
![]() Other Power Management PWM Current Mode Controller |
![]() Data Sheet |
![]()
|
|
||||||||||||
| Image | Part No | Mfg | Description | ![]() |
Pricing (USD) |
Quantity | ||||||||||||
![]() |
![]() NCP100 |
![]() Other |
![]() |
![]() Data Sheet |
![]() Negotiable |
|
||||||||||||
![]() |
![]() NCP1000 |
![]() Other |
![]() |
![]() Data Sheet |
![]() Negotiable |
|
||||||||||||
![]() |
![]() NCP1000P |
![]() ON Semiconductor |
![]() Other Power Management 700V 500mA Switching |
![]() Data Sheet |
![]() Negotiable |
|
||||||||||||
![]() |
![]() NCP1000PG |
![]() ON Semiconductor |
![]() Other Power Management 700V 500mA Switching w/OVP and Zero Duty |
![]() Data Sheet |
![]() Negotiable |
|
||||||||||||
![]() |
![]() NCP1001 |
![]() Other |
![]() |
![]() Data Sheet |
![]() Negotiable |
|
||||||||||||
![]() |
![]() NCP1001P |
![]() ON Semiconductor |
![]() Other Power Management 700V 500mA Switching |
![]() Data Sheet |
![]() Negotiable |
|
||||||||||||
(China (Mainland))










