Product Summary
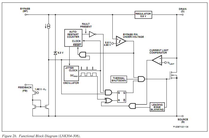
The LNK306GN is a Lowest Component Count, Energy Efficient Off-Line Switcher IC specifically designed to replace all linear and capacitor-fed (cap dropper) non-isolated power supplies in the under 360 mA output current range at equal system cost while offering much higher performance and energy efficiency. The LNK306GN is suitable for Appliances and timers and LED drivers and industrial controls.
Parametrics
LNK306GN absolute maximum ratings: (1)DRAIN Voltage: -0.3 V to 700 V; (2)Peak DRAIN Current: 1400 mA; (3)FEEDBACK Voltage: -0.3 V to 9 V; (4)FEEDBACK Current: 100 mA; (5)BYPASS Voltage: -0.3 V to 9 V; (6)Storage Temperature: -65 to 150℃; (7)Operating Junction Temperature: -40 to 150℃; (8)Lead Temperature: 260℃.
Features
LNK306GN features: (1)Lowest cost and component count buck converter solution; (2)Fully integrated auto-restart for short-circuit and open loop fault protection–saves external component costs; (3)LNK302 uses a simpli?ed controller without auto-restart for very low system cost; (4)66 kHz operation with accurate current limit–allows low cost off-the-shelf 1 mH inductor for up to 120 mA output current; (5)Tight tolerances and negligible temperature variation; (6)High breakdown voltage of 700 V provides excellent input surge withstand; (7)Frequency jittering dramatically reduces EMI (~10 dB), minimizes EMI filter cost; (8)High thermal shutdown temperature (+135℃ minimum).
Diagrams

| Image | Part No | Mfg | Description | ![]() |
Pricing (USD) |
Quantity | ||||||||||||
|---|---|---|---|---|---|---|---|---|---|---|---|---|---|---|---|---|---|---|
![]() |
![]() LNK306GN |
![]() Power Integrations |
![]() AC/DC Switching Converters 225mA MDCM 360mA CCM |
![]() Data Sheet |
![]()
|
|
||||||||||||
![]() |
![]() LNK306GN-TL |
![]() Power Integrations |
![]() AC/DC Switching Converters 225mA MDCM 360mA CCM |
![]() Data Sheet |
![]()
|
|
||||||||||||
(China (Mainland))









