Product Summary
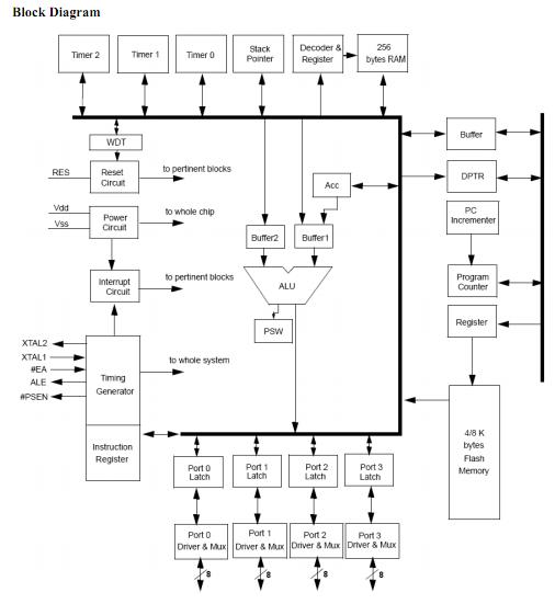
The SM8951AC25PP is an 8-bit single chip micro controller with 4/8 KB flash embedded. It provides hard-ware features and a powerful instruction set, necessary to make the SM8951AC25PP a versatile and cost effective controller for those applications demand up to 32 I/O pins or need up to 4/8 KB flash memory either for program or for data or mixed. To program the flash block, a commercial programmer is capable to do it.
Parametrics
SM8951AC25PP absolute maximum ratings: (1)TA, Operating temperature: -40 to 85℃; 25℃ typ; (2)VCC5, Supply voltage: 4.5 to 5.5 V; 5.0V typ; (3)VCC3, Supply voltage: 3 to 3.6 V; 3.3V typ; (4)Fosc 25, Oscillator Frequency: 3.0 to 25 MHz; 25 MHz typ; (5)Fosc 40, Oscillator Frequency: 3.0 to 40 MHz; 40MHz typ.
Features
SM8951AC25PP features: (1)Working Voltage: 3.0V ~ 3.6V For L Version. 4.5V ~ 5.5V For C Version; (2)General 8052 family compatible; (3)12 clocks per machine cycle; (4)4/8K internal flash memory; (5)256 bytes data RAM; (6)2/3 16 bit timers/counters; (7)Four 8-bit I/O ports; (8)Full duplex serial channel; (9)Bit operation instruction; (10) Industrial Level; (11)8-bit unsigned division; (12)8-bit unsigned multiply; (13)BCD arithmetic; (14)Direct addressing; (15)Indirect addressing; (16)Nested interrupt; (17)Two priority level interrupt; (18)A serial I/O port; (19)Power save modes: Idle mode and Power down mode; (20)Code protection function; (21)One watch dog timer(WDT); (22)Low EMI (inhibit ALE).
Diagrams

![]() |
![]() SM89516 |
![]() Other |
![]() |
![]() Data Sheet |
![]() Negotiable |
|
||||
![]() |
![]() SM89516A |
![]() Other |
![]() |
![]() Data Sheet |
![]() Negotiable |
|
||||
![]() |
![]() SM8951A |
![]() Other |
![]() |
![]() Data Sheet |
![]() Negotiable |
|
||||
![]() |
![]() SM8952A |
![]() Other |
![]() |
![]() Data Sheet |
![]() Negotiable |
|
||||
![]() |
![]() SM8954A |
![]() Other |
![]() |
![]() Data Sheet |
![]() Negotiable |
|
||||
![]() |
![]() SM8958A |
![]() Other |
![]() |
![]() Data Sheet |
![]() Negotiable |
|
||||
(China (Mainland))








